热门标签:
——预览已结束,还剩18页未读——您已获得此文档下载权限,请点击底部下载完整文档
感谢您的支持,我会继续努力的!
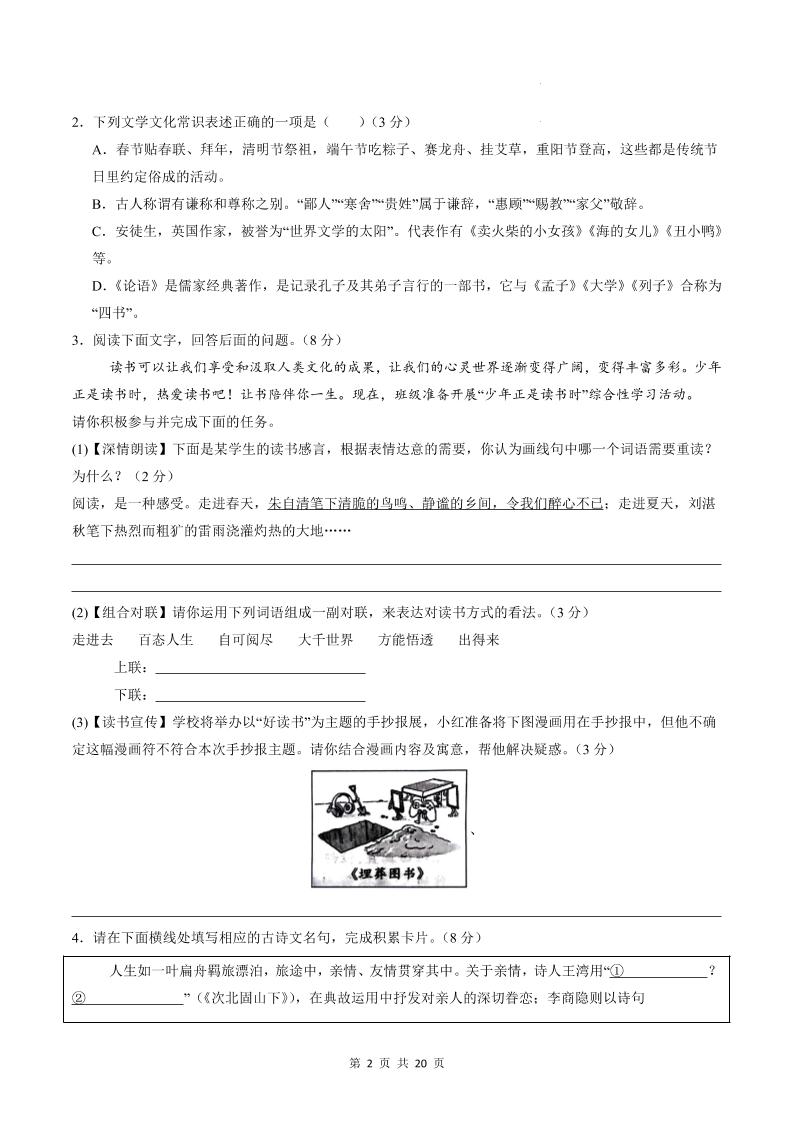
本站所发布的全部内容源于互联网搬运,仅限于小范围内传播学习和文献参考,版权归属于原作者,请在下载后24小时内删除。 如果有侵权之处请第一时间联系oukel#qq.com删除,敬请谅解!(#替换@)
欧珂网络 语文 七年级上语文期末模拟卷01 https://oukel.com/92625.html
为您解决烦忧 12小时在线 专业服务
半边
免费
分享热门短剧、源码、网赚技巧、游戏、学习资料等海量内容,做您的全能资源伴侣。
16525
2,944,370
0
96
3
一下语文期末复习提纲(古诗词、词语、句子、积累运用)含答案12页
六年级上语文重要知识点汇总
25春五下语文情境中看拼音写词语(24页)
五年级上册语文国庆假期作业(含答案15页)
四年级下册语文课内阅读理解小纸条
2025新版二年级上册语文课文背诵闯关+解析(19页)